ALFA. Revista de Investigación en Ciencias Agronómicas y Veterinarias

https://doi.org/10.33996/revistaalfa.v6i17.168

Mayo-agosto 2022

Volumen 6, Número 17

ISSN: 2664-0902

ISSN-L: 2664-0902

pp. 282 – 299

 

 

Estimación de la tasa de deforestación en Pastaza y Orellana- Ecuador mediante el análisis multitemporal de imágenes satelitales durante el período 2000-2020

 

Estimation of the rate of deforestation through multitemporal analysis in Pastaza and Orellana period 2000 to 2020

 

Estimativa da taxa de desmatamento em Pastaza e Orellana- Equador através da análise multitemporal de imagens de satélite no período 2000-2020

 

 

Anahi Stefania Quezada

aquezadaq1@est.ups.edu.ec

0000-0002-7306-5863

 

Jorge David Sevilla Tapia

jsevillat@est.ups.edu.ec

0000-0003-0983-6712

 

Estefanía Caridad Avilés Sacoto

eaviles@ups.edu.ec

0000-0001-6434-7810

 

Universidad Politécnica Salesiana. Cuenca, Ecuador

 

Artículo recibido el 27 de abril 2022 / Arbitrado el 20 de mayo 2022 / Publicado el 28 de junio 2022

 

 

RESUMEN

El presente trabajo se concentra en el análisis multitemporal de imágenes satelitales para determinar el estado de deforestación en las provincias de Pastaza y Orellana de la región amazónica del Ecuador durante el periodo 2000-2020, debido a que estas provincias albergan la mayor área de bosque primario con una extensión de 5125000 ha; dicho análisis se lo realizó utilizando imágenes satelitales Landsat 7 y 8 mediante el preprocesamiento, procesamiento, clasificación de uso de suelo y cobertura vegetal y composición de mapas a través de los softwares ENVI y ArcMap. En base a los datos obtenidos del análisis multitemporal se aplicó la ecuación propuesta por la FAO para el cálculo de la tasa de deforestación en los periodos: 2000-2005, 2005-2010, 2010-2015 y 2015-2020, en donde los datos resultantes evidenciaron el cambio de la cobertura del suelo, debido al crecimiento de la frontera agrícola, pastizales, zonas descubiertas, el crecimiento urbano y la aparición de actividades mineras y petroleras que infieren directamente en la pérdida de cobertura forestal.

 

Palabras clave: Imágenes satelitales; Deforestación; Análisis multitemporal; Uso de suelo; Cobertura vegetal

 

ABSTRACT

This paper focuses on the multitemporal analysis of satellite images to determine the state of deforestation in the provinces of Pastaza and Orellana in the Amazon region of Ecuador during the period 2000-2020, because these provinces are home to the largest area of primary forest with an area of 5125000 ha; this analysis was performed using Landsat 7 and 8 satellite images by preprocessing, processing, classification of land use and vegetation cover and map composition through ENVI and ArcMap software. Based on the data obtained from the multitemporal analysis, the equation proposed by FAO was applied to calculate the deforestation rate in the periods: 2000-2005, 2005-2010, 2005-2010, 2010-2015 and 2015-2020, where the resulting data showed the change in land cover, due to the growth of the agricultural frontier, pastures, open areas, urban growth and the emergence of mining and oil activities that directly affect the loss of forest cover.

 

Key words: Satellite images; Deforestation; Multitemporal analysis; Land use; Vegetation cover

 

RESUMO

Este trabalho se concentra na análise multitemporal de imagens de satélite para determinar o estado de desmatamento nas províncias de Pastaza e Orellana na região amazônica do Equador durante o período 2000-2020, pois estas províncias abrigam a maior área de floresta primária com uma área de 5125000 ha; esta análise foi realizada utilizando imagens de satélite Landsat 7 e 8 através do pré-processamento, processamento, classificação do uso da terra e cobertura vegetal e composição de mapas através do software ENVI e ArcMap. Com base nos dados obtidos da análise multitemporal, a equação proposta pela FAO foi aplicada para calcular a taxa de desmatamento para os períodos 2000-2005, 2005-2010, 2010-2015 e 2015-2020, onde os dados resultantes mostraram a mudança na cobertura da terra, devido ao crescimento da fronteira agrícola, pastagens, áreas abertas, crescimento urbano e o surgimento de atividades de mineração e petróleo que afetam diretamente a perda de cobertura florestal.

 

Palavras-chave: Imagens de satélite; Desmatamento; Análise multitemporal; Uso da terra; Cobertura vegetal

 

INTRODUCCIÓN

Ecuador pertenece a la lista de los países con mayor biodiversidad por unidad de área en el mundo (1). Sin embargo, el cambio de uso de la tierra con fines agropecuarios es uno de los más comunes procesos de vulnerabilidad a la biodiversidad y el balance de los ecosistemas (2). Entre las actividades antropogénicas más difíciles de regular en el país está la industria petrolera y su incidencia en áreas ecológicas, socialmente sensibles, ya que aquí acontece la destrucción y pérdida de biodiversidad, conflictos sociales, y el beneficio causalmente es sólo para la industria sin ningún tipo de responsabilidad social o ambiental (3).

 

Las zonas con mayor extensión de bosque son las provincias de Pastaza y Orellana (4), ubicadas en la región amazónica de Ecuador, además aquí se localiza el Parque Nacional Yasuní, hogar de muchas comunidades indígenas (5), esta región posee un gran atractivo forestal y los factores que contribuyen a la deforestación circulan en base a: modificación del uso de suelo para agricultura, explotación maderera en comunidades restringidas, incompetencia de políticas públicas de incentivos a la conservación de hábitats, construcción de vías de acceso y en ciertos casos incendios forestales (6).

 

El ritmo de deforestación en esta zona intangible del parque muestra el aumento de 22% a 52% en un aproximado de 30 años (7), afectando a los bosques húmedos, secos y semisecos de la región. Para este tipo de análisis territoriales temporales y su cambio a través de los años, se requiere de geo data almacenada que se encuentra en imágenes satelitales, con sus sensores que convierten una señal analógica en un valor digital (8), para la elaboración de estos datos los sensores que son instrumentos que captan las relaciones espaciales y espectrales de objetos a una cierta distancia (9). Los sensores remotos junto a la resolución temporal, espectral o espacial forman el producto visual de información geográfica es decir una imagen satelital, que contiene datos reflejados de la superficie terrestre que son enviados a una estación para su procesamiento e interpretación (10).

 

Señalando que en Ecuador, no existen estudios con este enfoque y con el fin de evitar que la conservación de la biodiversidad albergada en las provincias de Pastaza y Orellana sean vulneradas, se crea este estudio con el fin de obtener la tasa de deforestación y deforestación anual promedio basado en estándares confiables, métodos científicos y extracción de información de imágenes satelitales de Landsat 7 y 8, para así identificar los tipos de bosques vulnerados, cambio de uso de suelo y análisis temporales representados a través de mapas temáticos, todo esto con el fin de aportar a la conservación, regulación y restauración de los ecosistemas vulnerados.

 

Este tipo de investigaciones ayuda a tener un mejor panorama de la situación forestal del Ecuador, y funcione como línea base para las debidas actualizaciones de PDOTs, guías metodológicas, inventarios y anuarios forestales.

 

MATERIALES Y MÉTODOS

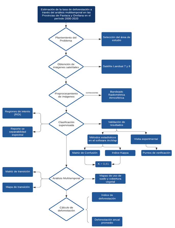
La metodología propuesta sigue un proceso secuencial (Ver Figura 1), desde el planteamiento del problema, el estudio de la zona de interés con sus características relevantes definidas en PDOTs correspondientes al periodo de estudio (2000-2020), próximo a esto la utilización de guías de combinación de bandas para Landsat 7 y 8, pre tratamiento y tratamiento de imágenes satelitales en los softwares ENVI y ArcMap respectivamente, la ejecución de la clasificación supervisada establecida por las regiones de interés y la primera aproximación a la validación de datos mediante los métodos de Coeficiente kappa y matriz de confusión para la evaluación de cada pixel clasificado, todo en conjunto facilita la creación del análisis multitemporal, mapas temáticos y así concluir con los objetivos propuestos siendo estos el cálculo de deforestación establecido bajo la fórmula propuesta por FAO, índice de deforestación y mapas temáticos dentro de las dos provincias especificadas anteriormente.

 

Figura 1. Diagrama de flujo de metodología aplicada.

 

Las provincias de Pastaza y Orellana se encuentran en la región amazónica del Ecuador, dentro de ambas provincias existen zonas de protección pertenecientes al Sistema Nacional de Áreas Protegidas (SNAP) debido a su patrimonio biológico, ecosistemas de los que se beneficia la población, la riqueza paisajística que favorece al turismo y recreación.

 

Selección de imágenes satelitales

Las imágenes satelitales se obtuvieron de Landsat 7 y Landsat 8, del Servicio Geológico de los Estados Unidos (USGS), las mismas que tienen una resolución espectral de 30m/pixel. Para cubrir la zona de estudio y aplicar las matrices de cambio de 20 años, se utilizó un conjunto de 35 imágenes en total, todas éstas con una característica en común, siento ésta su porcentaje de nubosidad menor al 20%, este fue un factor limitante ya que la Amazonía se caracteriza por su presencia de nubes y permanentes precipitaciones. A cada una de las imágenes se les aplicó un pretratamiento, debido a fallas permanentes en el sensor ETM+ del Landsat 7, baja calibración de luminosidad, reflectancia, brillo (11) y efectos innecesarios de aerosoles y radiancia en el Landsat 8. El pretratamiento consiste en la corrección de bandeado, corrección radiométrica y corrección atmosférica, que permiten una mejor calidad en cada imagen e información en cada pixel (Figura 2). Las correcciones de bandeado, radiométrica y atmosférica se las realizó en ENVI 5,3, ya que es un software técnico en el procesamiento y estudio de escenas geoespaciales, que analiza imágenes de cualquier tipo de satélite o sensor (12).

 

Figura 2. Comparación de imágenes antes y después de correcciones atmosféricas.

 

Para los años 2000 al 2005, se aplicó una combinación de bandas [5-4-3] (13) esto con imágenes Landsat 7 y para los años 2010, 2015 y 2020 se aplicó [6-5-2] con imágenes del Landsat 8, ambas combinaciones permiten visualizar aplicaciones agrícolas, diferenciar entre vegetación sana y áreas descubiertas, cuerpos de agua.

 

Zonas de interés y Clasificación supervisada

Mediante la última versión de PDOTs (2010-2015) de Pastaza y Orellana, se definió las clases de interés o ROIS (region of interest) siendo éstas: Bosque Siempre Verde, Bosque Inundable, Pastizales, Área Descubierta, Área Urbana (14,15).

 

Definidas ya las clases de interés, se realizó un reporte de separabilidad de cada clase, determinando si las regiones son diferenciables entre sí (16) y para una buena clasificación se debe obtener los valores de 1,99 a 2, siendo este el caso se aplica posterior la clasificación supervisada en las 7 imágenes correspondientes para cada año mediante el método Maximum Likelihood (17) que aplica el algoritmo de máxima probabilidad, que calcula la probabilidad de un pixel pertenecer a cierta región de interés, ésta clasificación se ejecutó mediante el software ENVI.

 

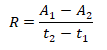
Para evaluar la presión de la clasificación ejecutada, además de la visita a ambas provincias en las que se visitó un aproximado de 100 puntos por la dificultad de accesibilidad en ciertas zonas del área de estudio, también se aplicó la matriz de confusión y coeficiente kappa (18), un método que corrige al azar en base a la concordancia observada de puntos aleatorios asignándoles una clase en base a datos de referencia, usando la ecuación desarrollada por la FAO (19):

 

 

Ecuación 1 índice Kappa

Siendo:

P0= concordancia observada

Pe= concordancia esperada por azar

1-Pe= máxima concordancia definida por el índice Kappa

Los valores de concordancia del coeficiente kappa se ubican en un intervalo de [0,00 - 1], siendo 0 mínima fuerza de acuerdo y 1 casi perfecta (20), en este estudio se logró obtener un valor de concordancia de 0,81.

 

Análisis multitemporal

El análisis multitemporal se basa en la matriz de transición que es una tabulación cruzada y determina los cambios relevantes y la evolución en la línea del tiempo (tiempo 0 y tiempo 1) (21), siendo una matriz cuadrada existe la diagonal que calcula el valor total de la unión de la columna vertical y horizontal entre ambas fechas de estudio, los valores restantes corresponden a las transiciones que tuvo cada parámetro en relación a otro, una vez con la matriz completa sirve para el cálculo de la ganancia, perdida y cambio de cobertura total (22).

 

El análisis multitemporal se realizó en el software ArcMap 10.8 en base a la clasificación del uso de suelo y cobertura vegetal, con la herramienta Intersect que permite calcular la unión que geométricamente vincula las características de datos de entrada y se superponen todas las capas o clases de datos de salida.

 

En la matriz, los valores diagonales representan que esas clases o uso de suelo permanecen siendo el mismo, y los valores diferentes fuera de la diagonal representa los cambios, si una clase 1 cambio a ser clase 2.

 

Tabla 1. Esquema de matriz transicional.

MATRIZ TRANSICICONAL CAMBIO DE USO DE SUELO (Periodo 2000-2005)

Clasificación / Ponderación

Bosque Siempre Verde

Bosque Inundado

Pastizal

Zona Descubierta

Zona Urbana

1

2

3

4

5

Bosque Siempre Verde

10

11

12

13

14

15

Bosque Inundado

20

21

22

23

24

25

Pastizal

30

31

32

33

34

35

Zona Descubierta

40

41

42

43

44

45

Zona Urbana

50

51

52

53

54

55

 

Para la elaboración de mapas temáticos de cambio de uso de suelo y cobertura vegetal de los años de estudio, todas las matrices de cambios se les calculó el área en hectáreas y se agrupó por la descripción de transición siendo: área sustituida y área conservada.

 

Tasa de Deforestación

La tasa de deforestación se calculó con base en la ecuación propuesta por Puyravaud (23).

Ecuación 2 Fórmula de Tasa de deforestación.

El cálculo de la deforestación se basó en definir como vegetación al Bosque Inundado y Siempre Verde, recalcando que las clases de pastizal no se incluyó en el cálculo ya que el uso definido de este tipo de suelo es dedicado al campo agrónomo y agropecuario, siendo prácticamente monocultivos para alimento de ganado vacuno y quino.

 

Deforestación anual promedio

La deforestación anual promedio se calculó en base a la fórmula propuesta por el Ministerio del Ambiente, Ecuador (24).

Ecuación 3 Fórmula de Deforestación anual promedio

La deforestación anual promedio, se presentará a nivel provincial y zona de estudio a través de tablas, gráficos comparativos y mapas resultantes.

 

RESULTADOS Y DISCUSIÓN

Desde el pre procesamiento en base a la clasificación supervisada, las cinco clases resultantes de uso de suelo presentaron variaciones a lo largo del periodo de estudio (Tabla 2). El tipo de cobertura que abarca mayor área en la zona de estudio es el bosque siempre verde, el mismo que ha reflejado un mayor cambio conforme avanzan los años comparado con las demás clasificaciones del uso de suelo.

 

Tabla 2. Comparación de áreas por cobertura vegetal y uso de suelo periodo 2000-2020.

Comparación de áreas por cobertura vegetal y uso de suelo periodo 2000-2020

Año

2000

2005

2010

2015

2020

Cobertura/uso de suelo

Área (ha)

%

Área (ha)

%

Área (ha)

%

Área (ha)

%

Área(ha)

%

Bosque Siempre Verde

4067324,7

85,9

4362464,9

87,2

3722610,2

75,9

3067899,7

58,0

303347,1

66,4

Bosque Inundado

600723,0

12,7

274884,0

5,5

857396,6

17,5

1715408,8

32,4

994967,5

21,8

Pastizal

12570,0

0,3

316835,9

6,3

3848,3

0,1

262784,2

5,0

266604,1

5,8

Zona Descubierta

47254,6

1,0

37452,7

0,7

316491,6

6,5

234212,5

4,4

265890,4

5,8

Zona Urbana

5121,0

0,1

10711,5

0,2

4282,2

0,1

7013,1

0,1

9170,6

0,2

 

El análisis de la clasificación de uso de suelo y vegetación ha demostrado un cambio constante con respecto a la superficie de cada uno de ellos, lo que se ve reflejado en la disminución del área ocupada por el bosque siempre verde, al mismo tiempo que tiene lugar el crecimiento de los pastizales, áreas descubiertas y zonas urbanas.

 

La superficie de bosque nativo según el estudio del Ministerio del Ambiente del Ecuador (25) en los años 1990-2014, se indica un área de 4,684.566 ha para el año 2014, y según un estudio actualizado de la misma entidad (26) en los años 2014-2016 resulta una superficie de bosque nativo de 4,672.045 ha para el año 2016, mientras que en el presente estudio el área de bosque siempre verde y el bosque inundado resultan un total de 4,783.307 h, resultando un área superior a dichos estudios realizados, lo cual se explica porque en esos estudios además de las imágenes satelitales Landsat se utilizaron imágenes RapidEye y ortofotos con la finalidad de llenar los vacíos sin información de las imágenes satelitales a causa de la presencia de nubes. En el año 2000 el área cubierta por vegetación representaba 52.375,6 ha de las cuales 4067324,7 ha corresponden al Bosque Siempre Verde, y 600723 ha a Bosque Inundado (Tabla 2).

 

En el año 2000 y 2005 (Figura 3 y Figura 4), se visualiza que la extensión en hectáreas del Bosque Siempre Verde aumenta en 295,140 ha esto se puede atribuir a un proceso de reforestación durante este periodo, en el caso del Bosque Inundado este disminuye en 325,838 ha y debido al crecimiento urbano que aumentó en 620 ha se puede indicar que hubo un crecimiento demográfico que desplazó al Bosque Inundado, en cuanto a Pastizal este aumentó en 304,2 ha y finalmente la Zona Descubierta disminuyó 9 ha aproximadamente.

 

Figura 3. Uso de suelo y cobertura vegetal en la zona de estudio, año 2000.

 

Figura 4 Uso de suelo y cobertura vegetal en la zona de estudio, año 2005.

 

En el año 2005 y 2010 (Figura 5 y Figura 6), se visualiza que la extensión en hectáreas del Bosque Siempre Verde disminuye 639,85 ha esto se puede atribuir a un proceso de deforestación durante el periodo 2005-2010, en el caso del Bosque Inundado este aumenta en 582,51 ha y debido al crecimiento urbano que disminuye 1,458 ha, en cuanto a Pastizal este también disminuyó 312,9 ha y se le puede atribuir este suceso al porcentaje de nubes que existieron en las imágenes satelitales de este periodo lo cual obstaculizó la visibilidad en la clasificación, finalmente la Zona Descubierta aumentó en 279 ha aproximadamente, reflejando así que en este periodo ambas provincias de estudio presenciaron un crecimiento agropecuario.

 

En el año 2010 y 2015 (Figura 5 y Figura 6) , se visualiza que la extensión en hectáreas del Bosque Siempre Verde disminuye en 654 ha esto se puede atribuir a un proceso de deforestación durante el periodo 2010-2015, en el caso del Bosque Inundado este aumenta en 858 ha y debido al crecimiento urbano que aumenta 2,731 ha se concluye que ambas provincias tuvieron un crecimiento poblacional extremo en un periodo de 5 años, en cuanto a Pastizal este también aumentó 347,19 ha ultimado que Pastaza y Orellana fueron eje productivo agrícola y agropecuariamente, finalmente la Zona Descubierta disminuyó en 82 ha aproximadamente, resultando así que en este periodo ambas provincias de estudio presenciaron un crecimiento agropecuario y agrícola masivo y las zonas descubiertas fueron ocupadas y destinadas para cultivo.

 

Figura 5 Uso de suelo y cobertura vegetal en la zona de estudio, año 2010.

 

En el año 2015 y 2020 (Figura 6 y Figura 7), se visualiza que la extensión en hectáreas del Bosque Siempre Verde disminuye 34,42 ha esto se puede atribuir a un proceso de deforestación a gran escala e incluso tala ilegal de especímenes con potencial maderero, en el caso del Bosque Inundado este disminuye también con 720 ha y debido al crecimiento urbano que aumenta 2,157 ha, en cuanto a Pastizal este disminuyó 84,4 ha y finalmente la Zona Descubierta aumentó en 31,67 ha aproximadamente, reflejando así que en este periodo ambas provincias de estudio presenciaron un crecimiento agropecuario y agrícola masivo.

 

Figura 6 Uso de suelo y cobertura vegetal en la zona de estudio, año 2015.

 

Figura 7 Uso de suelo y cobertura vegetal en la zona de estudio, año 2020.

 

El último periodo de análisis que comprende la situación inicial y final de ambas provincias de estudio, siendo que la situación territorial en el año 2000 hasta el año 2020 (Figura 3 y Figura 7) resume la transición y cambio del uso de suelo y cobertura vegetal, se visualiza que la extensión en hectáreas del Bosque Siempre Verde disminuye 1.297,636 ha esto se puede atribuir a un proceso de deforestación total, tala ilegal, incendios forestales naturales o provocados, construcción de vías de acceso y actividad petrolera durante el periodo 2000-2020, en el caso del Bosque Inundado este también disminuye en 394,2 ha, en cuanto al crecimiento urbano que aumenta en 4,05 ha, en cuanto a Pastizal este también aumentó 254,03 ha dedicadas al monocultivo y zonas de pastoreo para ganado vacuno y equino, finalmente la Zona Descubierta aumentó en 218.636 ha aproximadamente, reflejando así que en todo el periodo de estudio en ambas provincias presenciaron un crecimiento agropecuario y agrícola masivo, una deforestación abrupta y desorganizada, posicionando a estas dos provincias como principales proveedoras de material maderero comercialmente.

 

Tasa de deforestación

Para cada periodo analizado en el área de estudio se calculó la tasa anual de cambio, este indicador se ha calculado mediante los valores obtenidos de la superficie cubierta por diferentes tipos de coberturas entre dos periodos de referencia por medio de la fórmula de cálculo propuesta por la FAO. Los resultados obtenidos corresponden a pérdidas de cobertura considerable en los dos últimos años de estudio, es decir el 2015 y 2020 (Tabla 3), mientras que los valores de la tasa anual de cambio entre el periodo 2000 al 2010 representan un cambio no tan importante.

 

Tabla 3 Tasa de deforestación en cada año de estudio.

AÑOS

ÁREA (Bosque Siempre Verde y Bosque Inundado)

Periodo de cálculo

Tasa anual de cambio (%)

2000

4668047,69

2000-2005

-0,132

2005

4637348,885

2005-2010

-0,249

2010

4580006,74

2010-2015

-0,869

2015

4783308,473

2015-2020

-3,435

2020

4028438,625

2000-2020

-2,947

 

De igual manera se realizó el análisis por provincia tomando en cuenta el año de inicio y final del periodo de estudio, en el primer caso la provincia de Pastaza en donde la tasa anual muestra un incremento constante conforme transcurre los años, siendo la tasa anual más considerable la del año 2020 con -4,095 % (Tabla 4) de perdida de cobertura.

 

Tabla 4 Tasa de deforestación de Pastaza en 2000-2020.

Provincia de Pastaza periodo 2000-2020

AÑOS

ÁREA (Bosque Siempre Verde y Bosque Inundado)

Periodo de cálculo

Tasa anual de cambio (%)

2000

2675284,7

2000-2005

-0,00549165

2005

2674550,215

2005-2010

-0,29536461

2010

2635342,07

2010-2015

-0,39330416

2015

2584023,766

2015-2020

-3,40174151

2020

2179860,117

2000-2020

-4,09590193

 

Así mismo se realizó el análisis de la provincia de Orellana en donde la tasa anual muestra valores que en el primer periodo del 2000 al 2005 hay una disminución poco considerable, en el año 2010 se incrementa el porcentaje de perdida considerablemente, sin embargo, el año con más perdida de cobertura vegetal fue el 2020 en el que se obtuvo un porcentaje de -1,982 % (Tabla 5).

 

Tabla 5. Tasa de deforestación de Orellana en 2000-2020.

Provincia de Orellana periodo 2000-2020

AÑOS

ÁREA (Bosque Siempre Verde y Bosque Inundado)

Periodo de cálculo

Tasa anual de cambio (%)

2000

2041047,16

2000-2005

-0,782

2005

1962755,743

2005-2010

-0,187

2010

1944442,25

2010-2015

-1,393

2015

1813603,778

2015-2020

-0,388

2020

1848524,317

2000-2020

-1,982

 

En cuanto al cambio de uso de suelo y cobertura vegetal, tal como se muestra en la Figura 8, en la cual se diferencia entre los colores coral y turquesa la sustitución de áreas y la conservación de otras respectivamente, este mapa resume el periodo total de estudio que comprende 20 años, en base a este mapa y cálculos estadístico resulta que el área sustituida es de 43,64% y el área que se conservó siendo el mismo uso de suelo y cobertura vegetal es de 56,35%.

 

Figura 8. Cambio de uso de suelo y cobertura vegetal en la zona de estudio, periodo 2000-2020.

 

Mediante el análisis multitemporal realizado tanto por provincia y en conjunto en el periodo 2000 al 2020, con seguridad se concluye el esparcimiento de tierras con fin agropecuario y zonas antrópicas representan una amenaza para la preservación de los recursos naturales, dando a modo de resultado la disminución del territorio correspondiente al Bosque Siempre verde y Bosque inundado, y a su vez, Pastizales, Zona Urbana y Zona Descubierta aumentan considerablemente su extensión territorial.

 

Tasa de deforestación anual promedio en Pastaza periodo 2000-2020

La mayor pérdida forestal que se presentó fue en el periodo 2015-2020, con un total de 80832,73 ha (Gráfico 1) de bosque siempre verde y bosque inundado.

 

Gráfico 1. Tasa de deforestación anual promedio en Pastaza 2000-2020.

 

Tasa de deforestación anual promedio en Orellana periodo 2000-2020

El cálculo de deforestación en los últimos 20 años se presenta de forma irregular, con crecientes y decrecientes valores, los periodos en donde existió mayor tasa de deforestación promedio es en: 2000-2005 y 2010-2015, resultando un área de 15658,29 ha/año y 26167,69 ha/año respectivamente, en cambio en el periodo 2015-2020 es de13778,47 ha/año lo cual es mucho mayor a lo que se manifestó en este mismo periodo en la provincia de Pastaza (Gráfico 2).

 

Gráfico 2. Tasa de deforestación anual promedio en Orellana 2000-2020.

 

Discusión

Los documentos de Plan de Desarrollo y Ordenamiento territorial de Orellana y Pastaza, se encuentran desactualizados y dentro de sus clases de uso de suelo no poseen la clase de bosque inundable y pasto natural, siendo que este último es de suma importancia en esta zona por el tipo de actividad económica que caracteriza a estas provincias. En la comparación de áreas entre los PDOTs y este estudio, existe un porcentaje de diferencia ya que algunas imágenes satelitales utilizadas poseían nubes que imposibilita tener al 100% la data. En la investigación de Thieme, Hettler y Finer en el 2018 (27), estima la deforestación relacionada con la extracción petrolera dentro del Parque Nacional Yasuní mostrando que hay 169ha de bosque que se han destinado para infraestructura petrolera, 107 ha para vías de acceso y 62ha para plataformas de perforación.

 

La deforestación en estas zonas intangibles ha superado las 300ha en el Yasuní, concluyendo las actividades extractivas especialmente la petrolera no han cesado en los últimos 30 años.

 

CONCLUSIONES

El porcentaje de deforestación de las provincias de Pastaza y Orellana (Ecuador) mediante el análisis multitemporal de imágenes satelitales en el periodo 2000 resultó de -0,13% y en el periodo 2020 de -2,94%. Además, la tasa de deforestación por provincia resultante fue: en Pastaza -5,64% y Orellana -3,14%. En cuanto la deforestación anual promedio abarcó aproximadamente 45.319,5 ha/año en ambas provincias.

 

En la zona de estudio, la región de interés predominante fueron los Bosques tanto el Siempre Verde, como el Inundado los cuales representan el 48% del área total de estudio.

 

Gracias a los mapas resultantes de uso y cobertura vegetal, se evidenció el desgaste de la cobertura vegetal y el cambio del uso. En los periodos de estudio se demostró que la frontera agrícola y urbana se han expandido considerablemente.

 

El uso y aplicación de datos satelitales, incluido el procesamiento con ayuda de los softwares especializados para estudios de suelo garantizan un aproximamiento a la situación real de zonas que en algunos casos son inaccesibles por pertenecer la mayor parte a la selva. Este estudio aplicó la información disponible de estas zonas, con datos actualizados con la finalidad de impulsar estrategias de control y restauración de las áreas vulneradas dentro del Ecuador.

 

REFERENCIAS BIBLIOGRÁFICAS

 

1. Espinosa Landázuri P, Mancera-Rodríguez NJ. La iniciativa Yasuni-ITT: Mecanismo Alternativo para la mitigación del cambio climático. Rev. Luna Azul [Internet]. 2015 [consultado 15 jun 2021]; Vol. (40):1-17. Disponible en: http://www.scielo.org.co/pdf/luaz/n40/n40a17.

2. MAE. Ministerio del Ambiente- Línea Base de deforestación del Ecuador Continental. MAE [Internet]. 2013 [consultado 10 jul 2021]; Pg:11. Disponible en: https://www.scribd.com/document/186138150/RM-021-Linea-Base-de-Deforestacion-del-Ecuador-Continental-pdf.

3. Suarez E, Zapata-Ríos G, Utreras V, Strindberg S y Vargas J. Controlling access to oil roads protects forest cover, but no widlife communities: a case study from the rainforest of Yasuni Biosphere Reserve Ecuador. Animal Conservation [Internet]. 2013 [consultado 28 mar 2021]. Disponible en: https://www.researchgate.net/publication/23352992 _Controlling_Access_to_Oil_Roads_Protects_Forest_Cover_but_Not_Wildlife_Communities_A_Case_Study_from_the_Rainforest_of_Yasuni_Biosphere_Reserve_Ecuador. Doi: 10.111/j.146-1795.2012.00592, pp. 265-274.

4. Gudynas E. El post desarrollo como crítica y el Buen Vivir como alternativa. Buena vida, buen vivir [Internet]. 2014 [consultado 17 ago 2021]; vol. 1, nº 25: 61-96. Disponible en: http://gudynas.com/wp-content/uploads/GudynasPostDesarrolloBuenVivirMx14.

5. Castro M, Sierra R, Calva O, Camacho J y López F. Zonas de procesos homogéneos de deforestación del Ecuador. MAE [Internet]. 2013 [consultado 30 mar 2021]. Disponible en: https://www.researchgate.net/profile/Rodrigo-Sierra-6/publication/268390247_Zonas_de_Procesos_Homogeneos_de_Deforestacion_del_Ecuador_Factores_promotores_y_tendencias_al_2020/links/546a69d20cf2397f783018ac/Zonas-de-Procesos-Homogeneos-de-Deforestacion-del-Ecuador-Factores-promotores-y-tendencias-al-2020.

6. Valdez M, Cisneros P. Gobernanza ambiental, Buen Vivir y la evolución de la deforestación en Ecuador en las provincias de Tungurahua y Pastaza. Revista de Derecho [Internet]. 2020 [consultado 30 mar 2021]; Vol. (34):10-12. Disponible en: https://revistas.uasb.edu.ec/index.php/foro/article/view/1467.

7. Pazmiño Y. Estudio de la deforestación del Parque Nacional Yasuní utilizando el software classlite. UPC [Internet].2018 [consultado 04 abr 2021]. Disponible en: https://upcommons.upc.edu/bitstream/handle/2117/116833/TFM_Yadira_Pazmi%c3%b1o_Flores_.pdf?sequence=1&isAllowed=y.

8. Rodríguez O, Arredondo H. Manual para el manejo y procesamiento de imágenes satelitales obtenidas del sensor remoto MODIS de la NASA, aplicada en estudio de Ingeniería Civil. Pontificia Universidad Javeriana [Internet]. 2005 [consultado 10 mar 2021]. Disponible en: https://repository.javeriana.edu.co/bitstream/handle/10554/7050/tesis123.pdf?sequence=3&isAllowed=y.

9. Pérez D. Identificación de ecosistemas en la Provincia de Napo-Ecuador mediante análisis digital de imágenes satelitales. Universidad San Francisco de Quito [Internet]. 2012 [consultado 21 abr 2021]. Disponible en: http://repositorio.usfq.edu.ec/handle/23000/2177.

10. Alvarado G, Espinoza I. Evaluación temporal del uso y cobertura vegetal y cambio del suelo en la Subcuenca del rio Llavircay y planteamiento de acciones para su manejo y gestión. Universidad Politécnica Salesiana [Internet]. 2018 [consultado 15 may 2021]. Disponible en: http://dspace.ups.edu.ec/handle/123456789/15634

11. Villalta D y Yumbay P. Determinación de la influencia del cambio de uso de suelo en la calidad ambiental de las zonas alta, media y baja en las microcuencas de los Ríos Guallicanga y San Antonio del cantón Cañar y el Tambo. Universidad Politécnica Salesiana [Internet]. 2020 [consultado 12 may 2021]. Disponible en: http://dspace.ups.edu.ec/handle/123456789/18656.

12. Aguilar H, Mora R, Vargas C. Metodología para la corrección atmosférica de imágenes ASTER, RAPIEYE, SPOT2 Y LANDSAT 8 con el módulo flaash del software ENVI. Revista geográfica de América Central [Internet]. 2014 [consultado 15 mar 2021]; Vol. 2(53), 39-59. Disponible en: http://dx.doi.org/10.15359/rgac.2-53.2Artículo protegido por licencia Creative Commons.

13. Jiménez S. Combinación RGB con bandas del satélite Landsat 5, 7 y 8. México. SerchJiménez [consultado 15 mar 2021]; Disponible en: https://www.hidraulicafacil.com/2016/03/Com.Landsat7.html.

14. GADPO. Plan de Desarrollo y Ordenamiento Territorial de la Provincia de Orellana 2015-2019. Orellana: GADPO; 2015. [consultado 17 mar 2021]. Disponible en: http://dayuma.gob.ec/media/pdot_archivos/PDYOT_FINAL_2015_2019.pdf.

15. GADP. Plan de Desarrollo y Ordenamiento Territorial de la Provincia de Pasta al año 2025. Pastaza: GADP; 2017. [consultado 10 abr 2021]. Disponible en: https://pastaza.gob.ec/planificacion/pdot_pastaza_2019.pdf.

16. González F, Marcello R, Márquez A. Tutorial de teledetección Espacial-Evaluación temporal del uso y cobertura vegetal del suelo en la subcuenca del rio Llavircay y su Planteamiento de acciones para su manejo y gestión. Universidad Politécnica Salesiana [Internet]. 2013 [consultado 15 abr 2021]. Disponible en: https://dspace.ups.edu.ec/bitstream/123456789/15634/1/UPS-CT007683.

17. L3Harris Geoespatial. Tutorial de clasificación [Internet]. [revisado: 25 julio 2021]. Disponible en: https://www.l3harrisgeospatial.com/docs/classificationtutorial.html.

18. Alvarado N, Mainato F. Herramientas SIG para el estudio de la cobertura vegetal y cambio de uso de suelo en el cantón Chunchi, provincia del Chimborazo. Universidad Politécnica Salesiana [Internet]. 2021 [consultado 20 abr 2021]. Disponible en: http://dspace.ups.edu.ec/handle/123456789/20104.

19. Cortés E, Rubio J, Gaitán H. Métodos estadísticos de Evaluación de la concordancia y la reproducibilidad de pruebas diagnósticas. Revista Colombiana [Internet]. 2010 [consultado 20 may 2021]; Vol. 6.1:3-4. Disponible en: http://www.scielo.org.co/scielo.php?pid=S0034-74342010000300009&script=sci_abstract&tlng=es.

20. Landis, Koch. Epidat: Ayuda de concordancia y consistencia. SERGAS ES [Internet].2014[consultado 21 may 2021]. Pg:31-43. Disponible en: https://www.sergas.es/Saudepublica/Documents/1894/Ayuda_Epidat4_Concordancia_y_consistencia_Octubre2014.

21. Santana L y Salas J. Análisis de cambios en la ocupación del suelo ocurridos en sabanas de Colombia entre 1987 y 2001. GeoFocus [Internet]. 2007[consultado 15 mar 2021]; Vol. (7):281-313. Disponible en: https://www.geofocus.org/index.php/geofocus/article/view/121.

22. Silva A y Rubio M. Análisis de cambios de uso del suelo en la delegación Municipal de Ingeniero White. Revista Colombiana de Geografía [Internet]. 2013 [consultado 15 mar 2021]; Pg.: 133-146. Disponible en: http://www.scielo.org.co/scielo.php?pid=S0121-215X2014000100011&script=sci_abstract&tlng=es

23. Carnevale N, Alzugaray C, Di Leo N. Estudio de la deforestación en la Cuña Boscosa santafesina mediante teledetección espacial. Quebracho [Internet]. 2007 [consultado 30 jun 2021]; Vol. (14): 47-56. Disponible en: https://www.redalyc.org/pdf/481/48101405.

24. MAE. Ministerio del Ambiente- Línea Base de deforestación del Ecuador Continental. MAE [Internet]. 2013 [consultado 15 jun 2021]; Pg:15. Disponible en: https://www.scribd.com/document/186138150/RM-021-Linea-Base-de-Deforestacion-del-Ecuador-Continental-pdf.

25. Ministerio del Ambiente. Deforestación del Ecuador continental periodo 2014-2016. MAE [Internet]. 2015 [consultado 12 jun 2021]. Disponible en: http://certificacionpuntoverde.ambiente.gob.ec/libraries/EAlfresco.php/?doc=5708eb09-80c7-4c92-aca0-21dfa0ee711b.

26. Ministerio del Ambiente. Deforestación del Ecuador continental periodo 2014-2016. MAE [Internet]. 2017 [consultado 01 jun 2021]. Disponible en: http://certificacionpuntoverde.ambiente.gob.ec/libraries/EAlfresco.php/?doc=5708eb09-80c7-4c92-aca0-21dfa0ee711b.

27. Thieme A, Hettler B y Finner M. Deforestación Petrolera en el Parque Nacional Yasuní, Amazonía Ecuatoriana. MONGABAY [Internet]. 2018 [consultado 12 jun 2021]. Disponible en: https://es.mongabay.com/2018/04/ecuador-deforestacion-petroleo-parque-yasuni/.